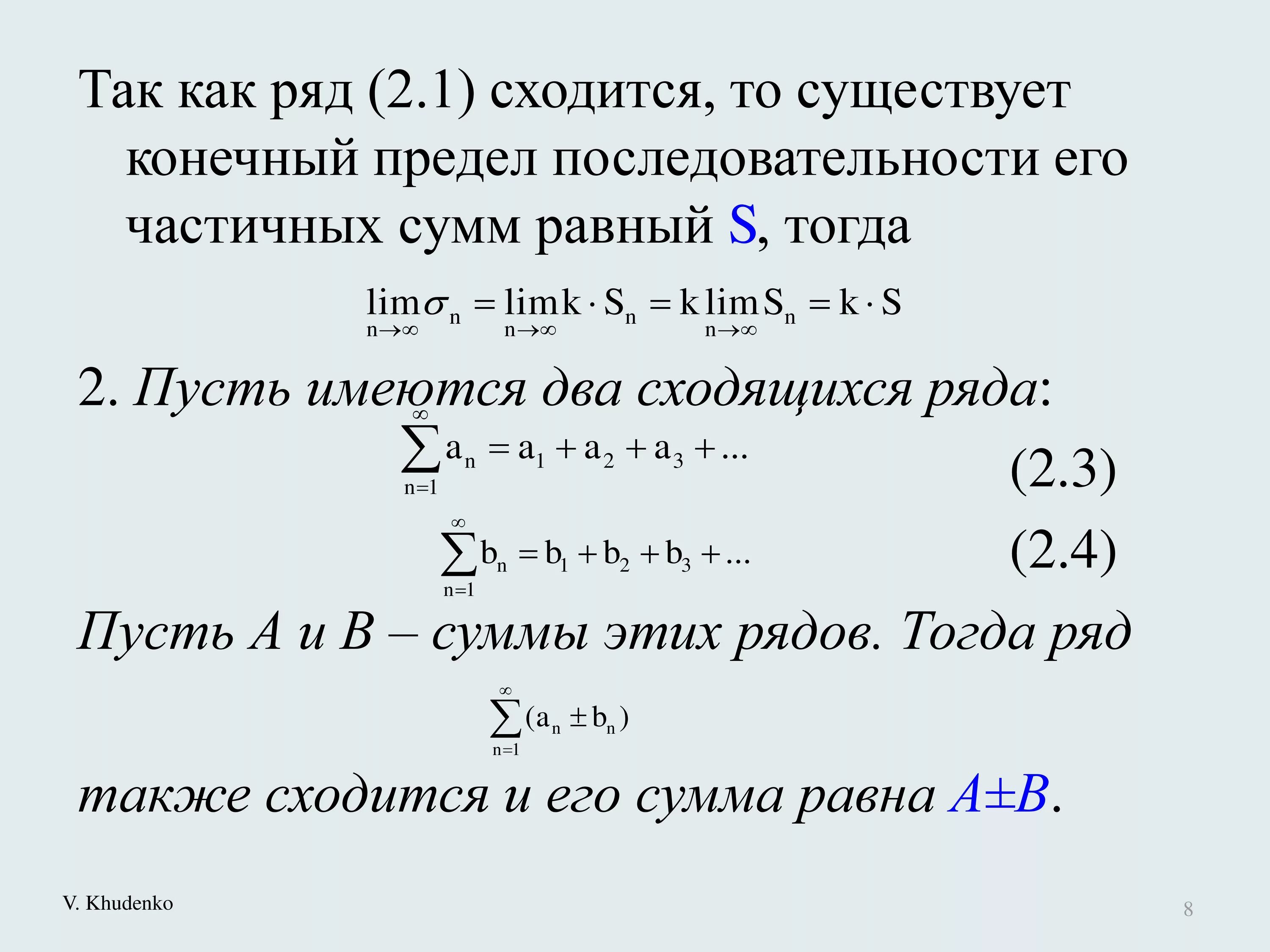
Найти конечную сумму