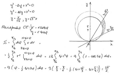
Найти массу линии