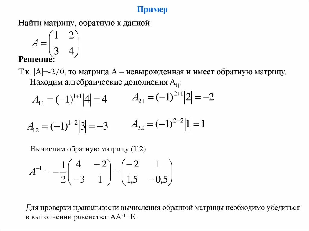
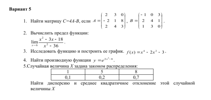
Найти матрицу с а в