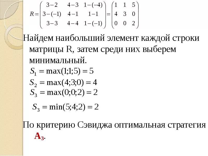
Найти минимальный элемент матрицы