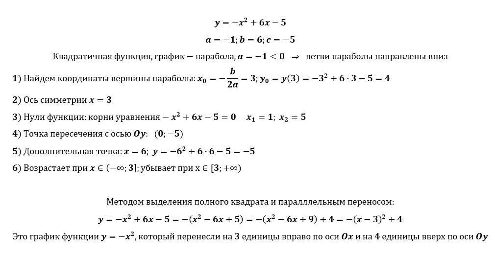
Найти нули функции y x2 1