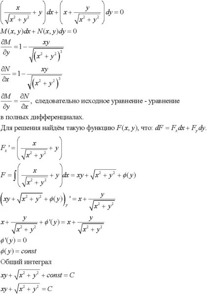
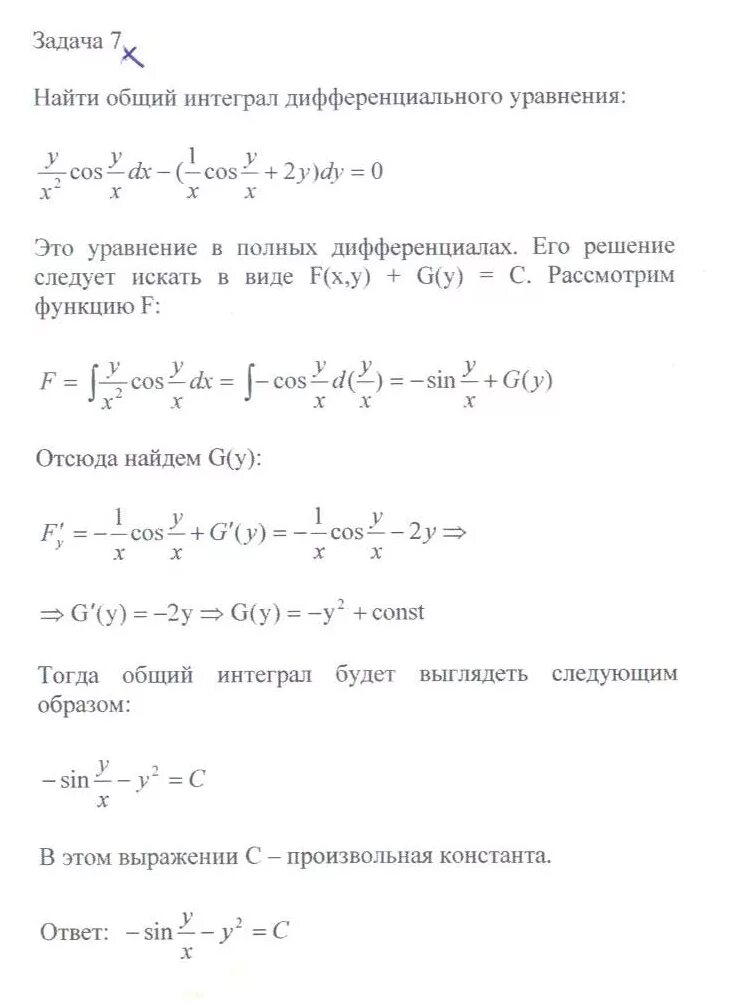
Найти общее решение общий интеграл уравнения