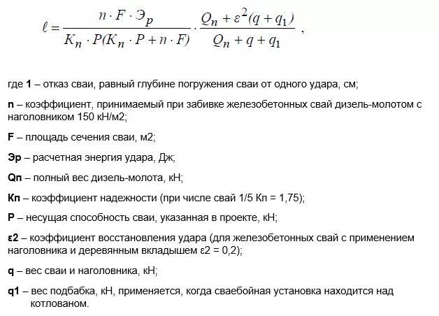
Найти отказ