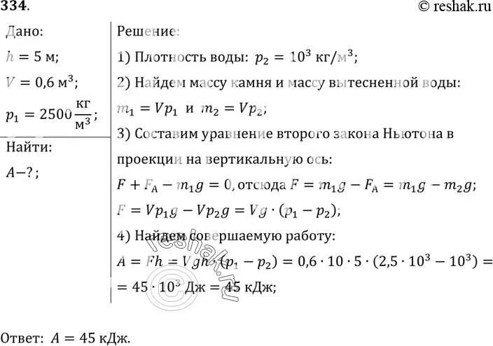
Найти плотность камня