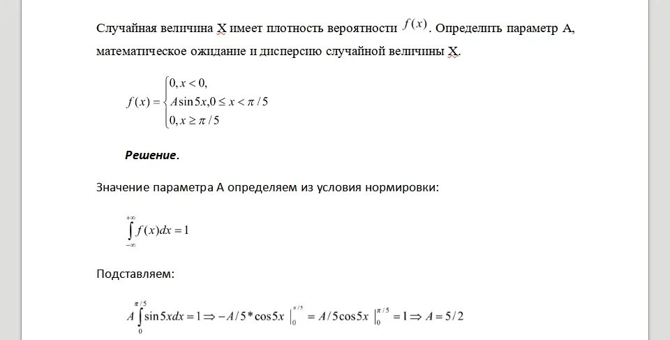
Найти плотность вероятности f x