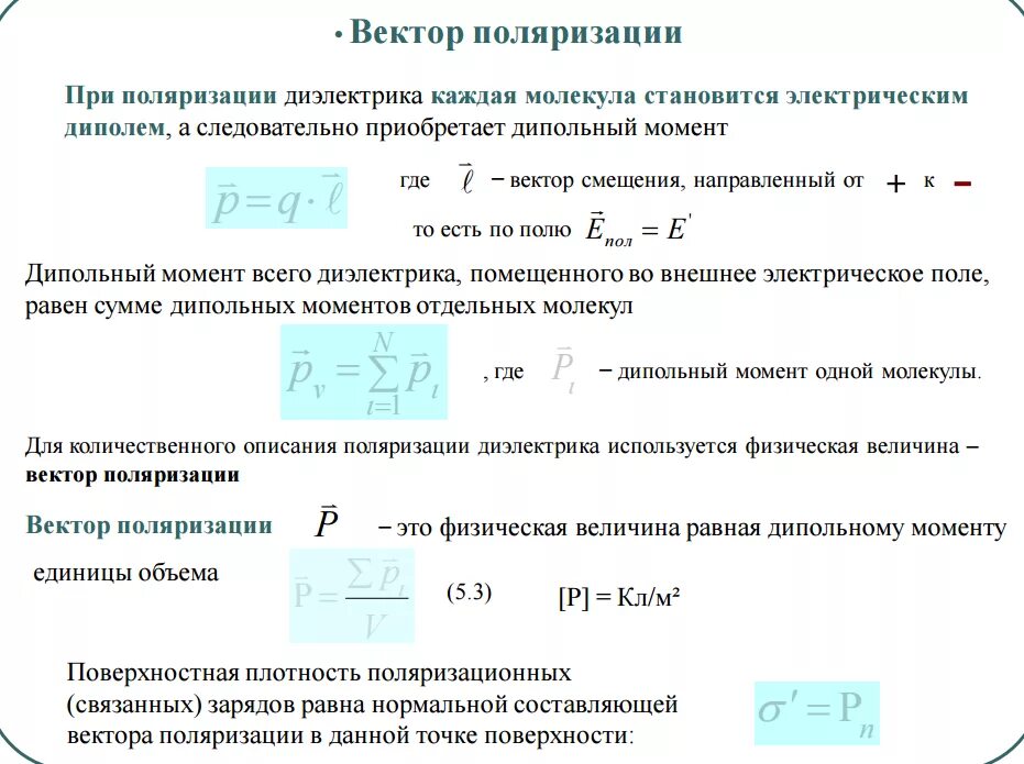
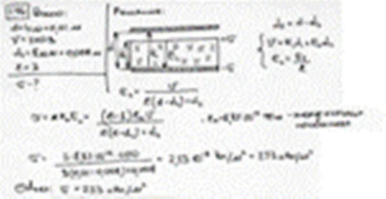
Найти поверхностную плотность связанных зарядов