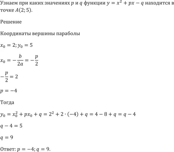
Найти р в р 1 в