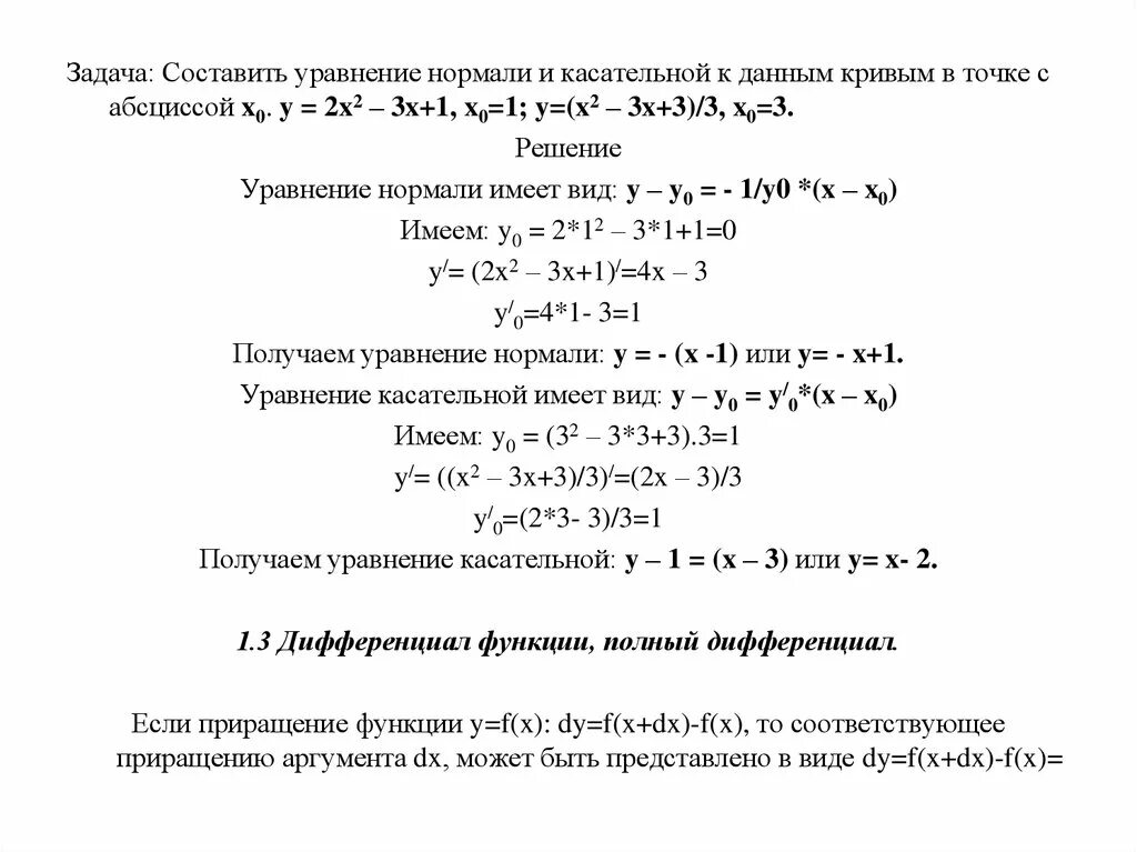
Найти уравнение касательной и нормали к кривой