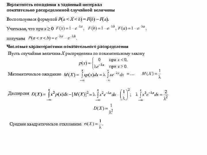
Найти вероятность промежутка