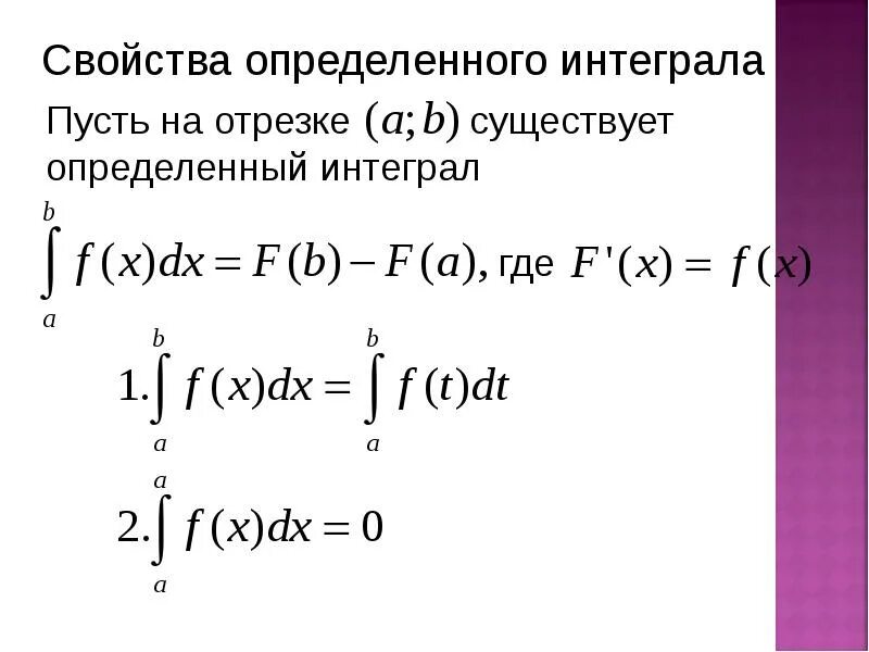
Найти значение определенных интегралов