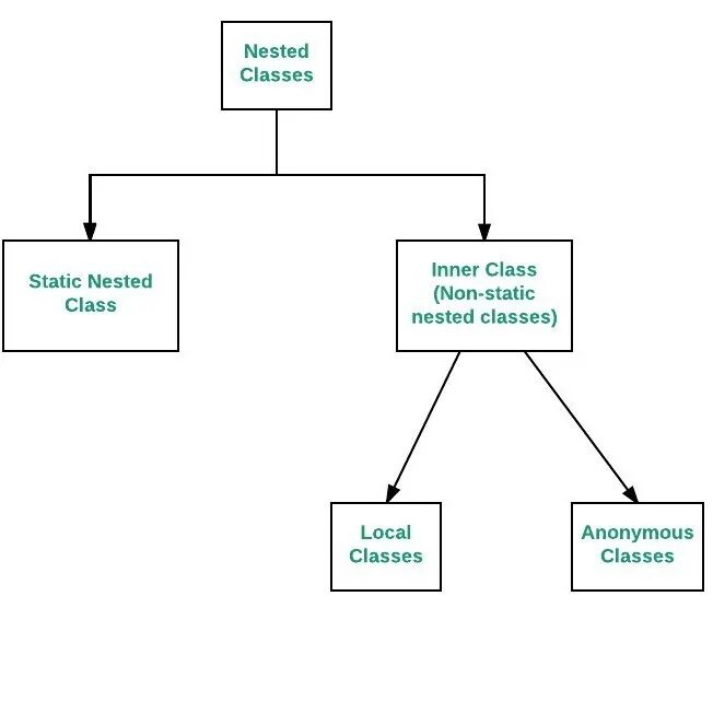
Nested classes