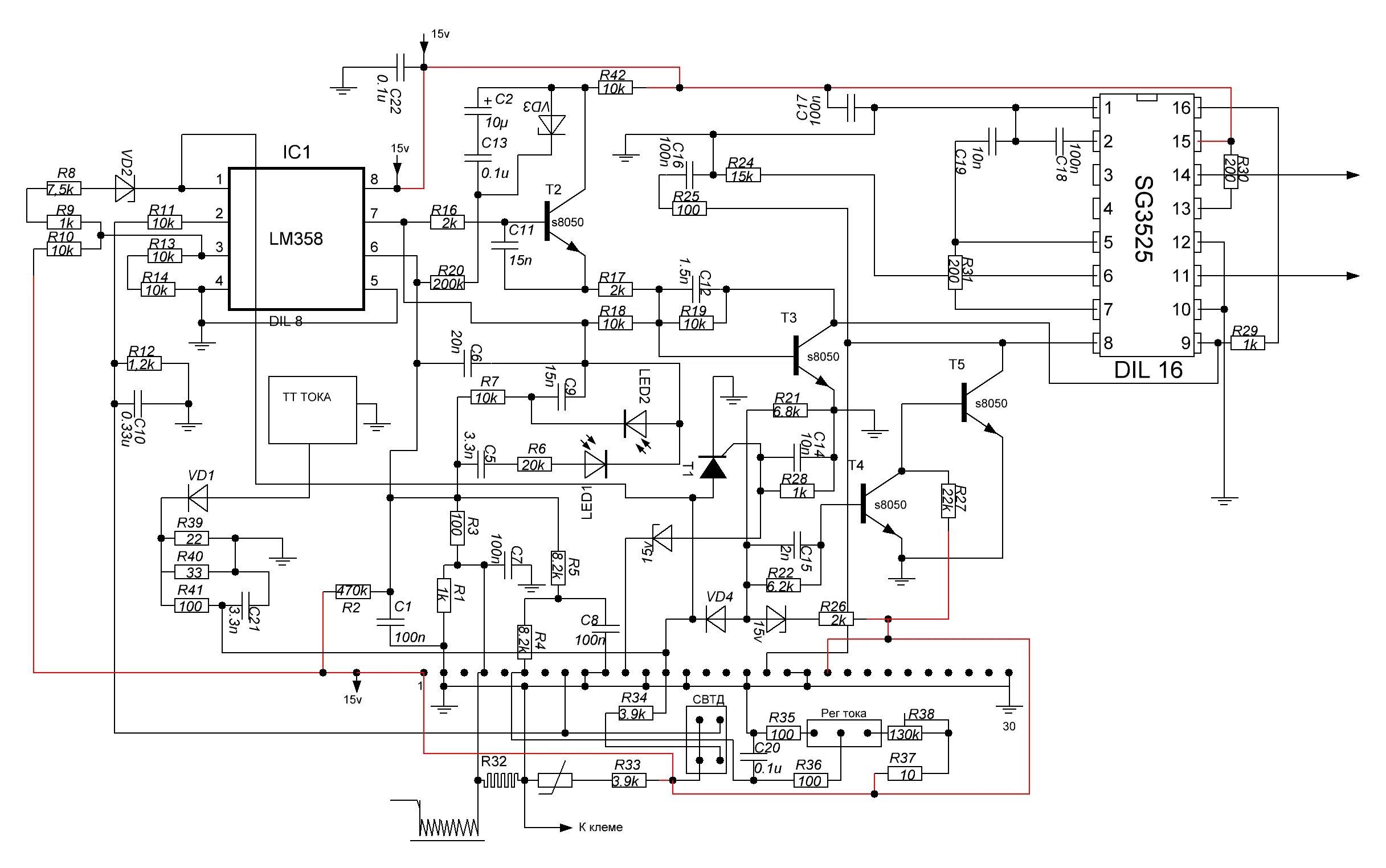
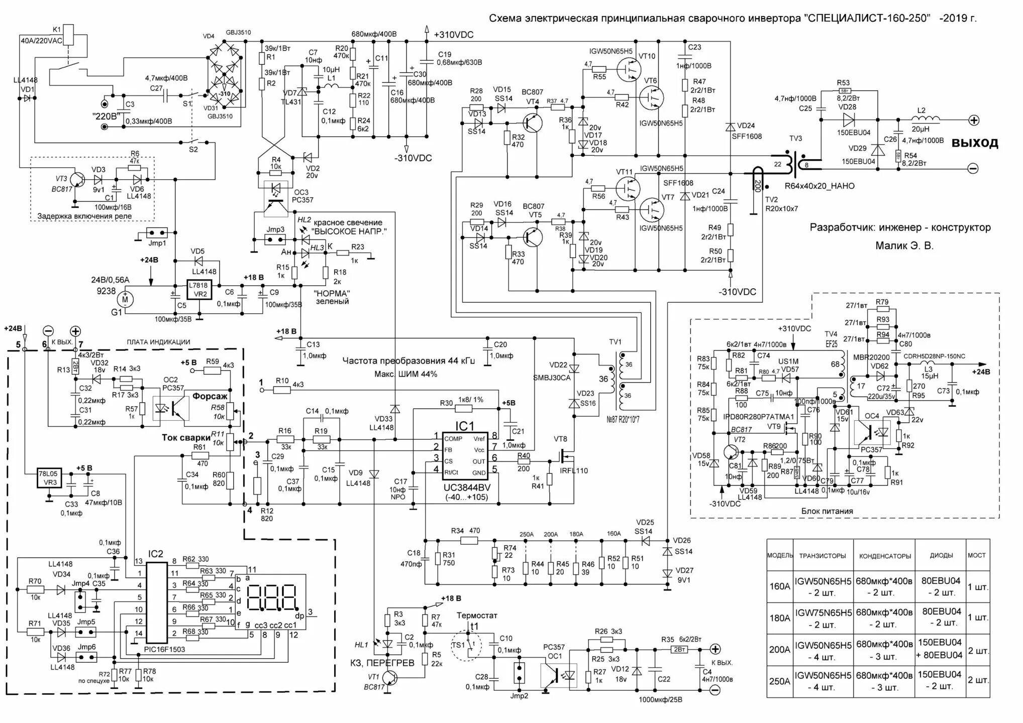
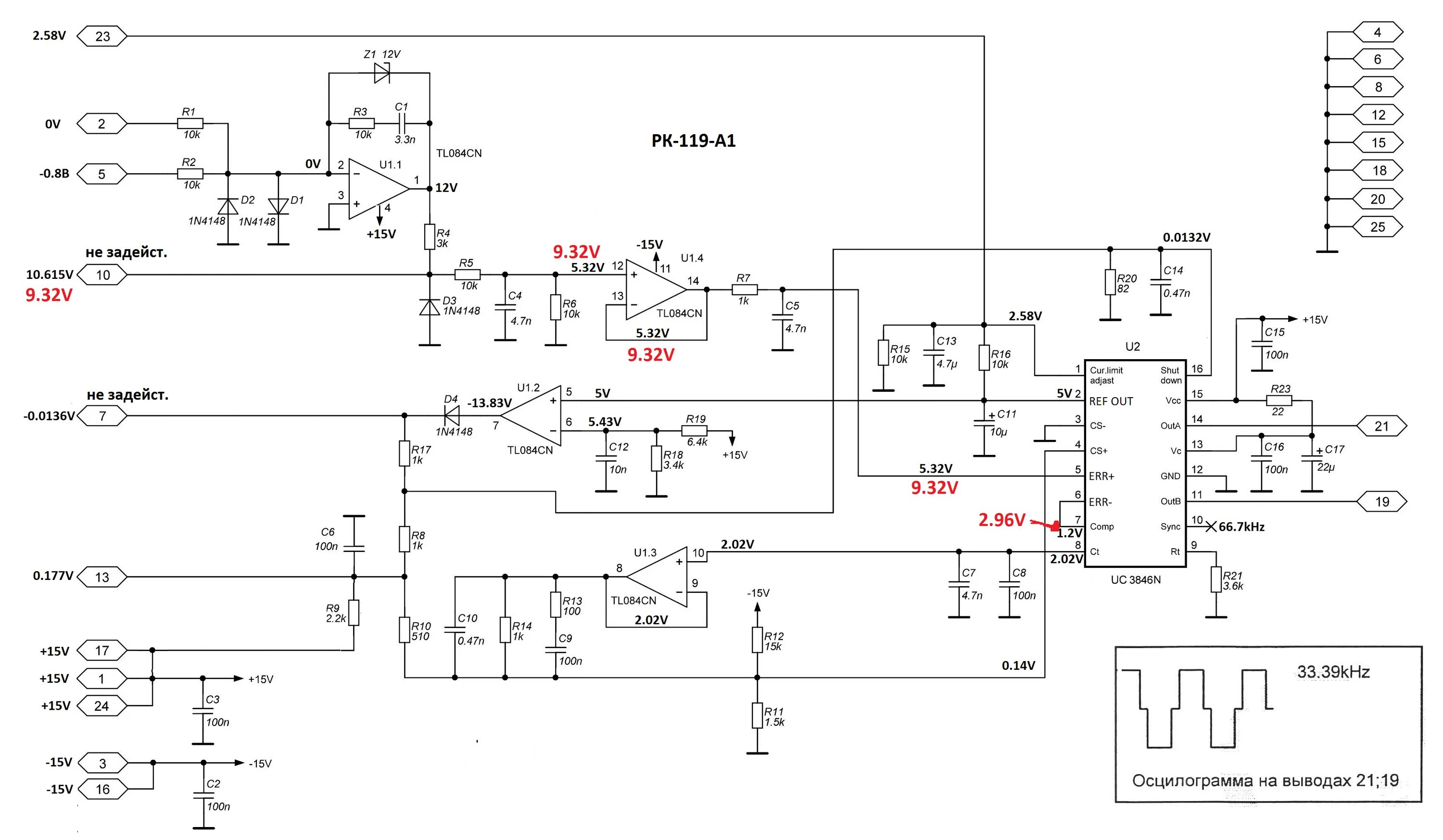
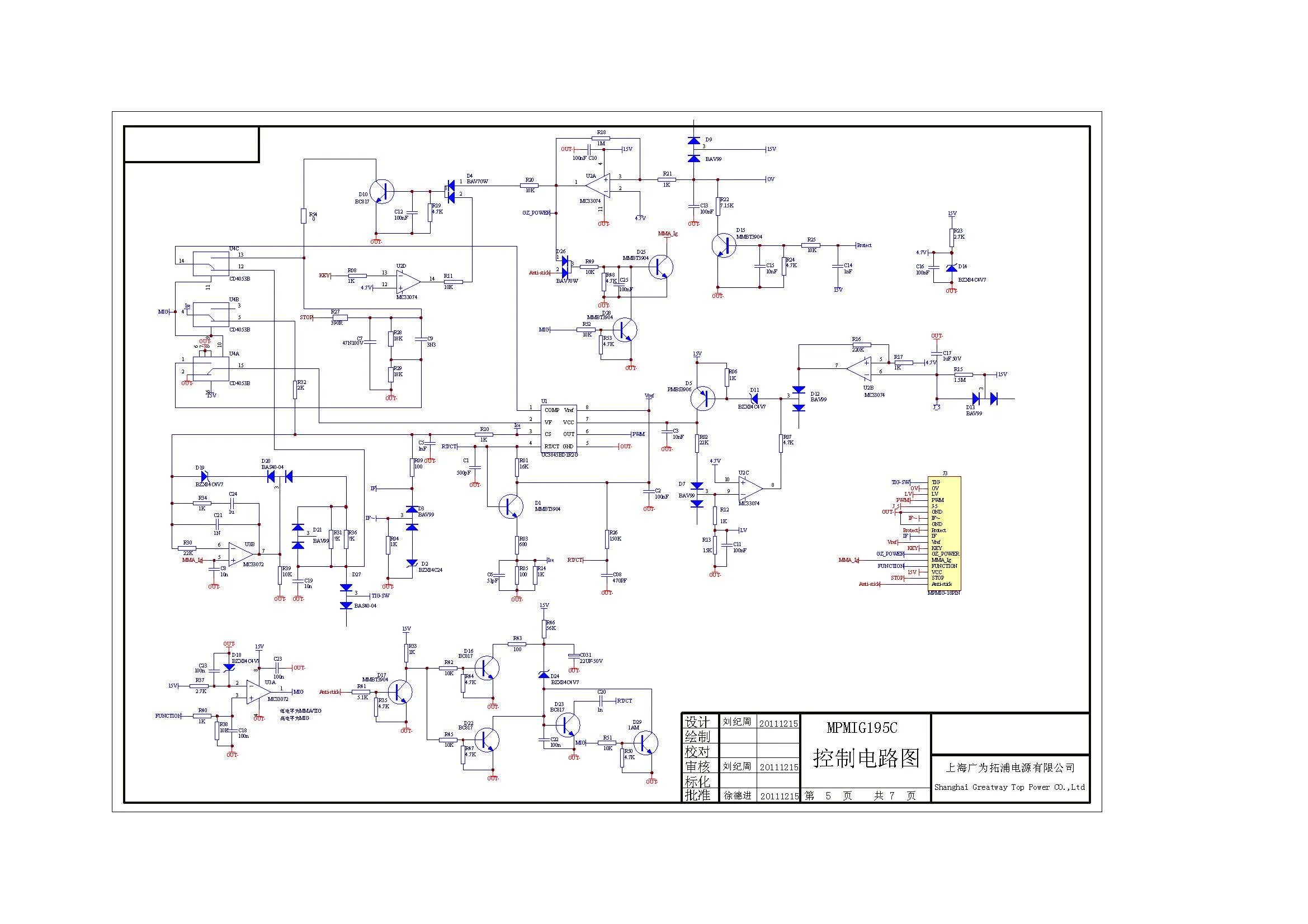
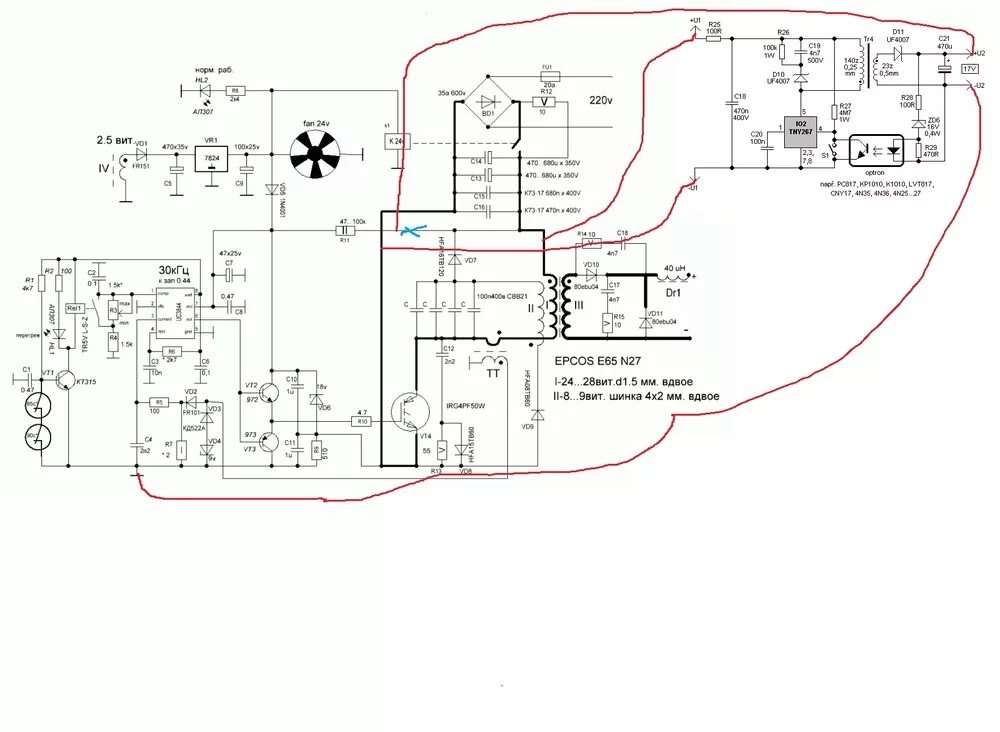
Нет напряжения на выходе сварочного инвертора