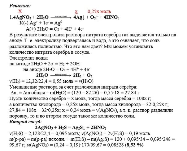
Нитрат р р