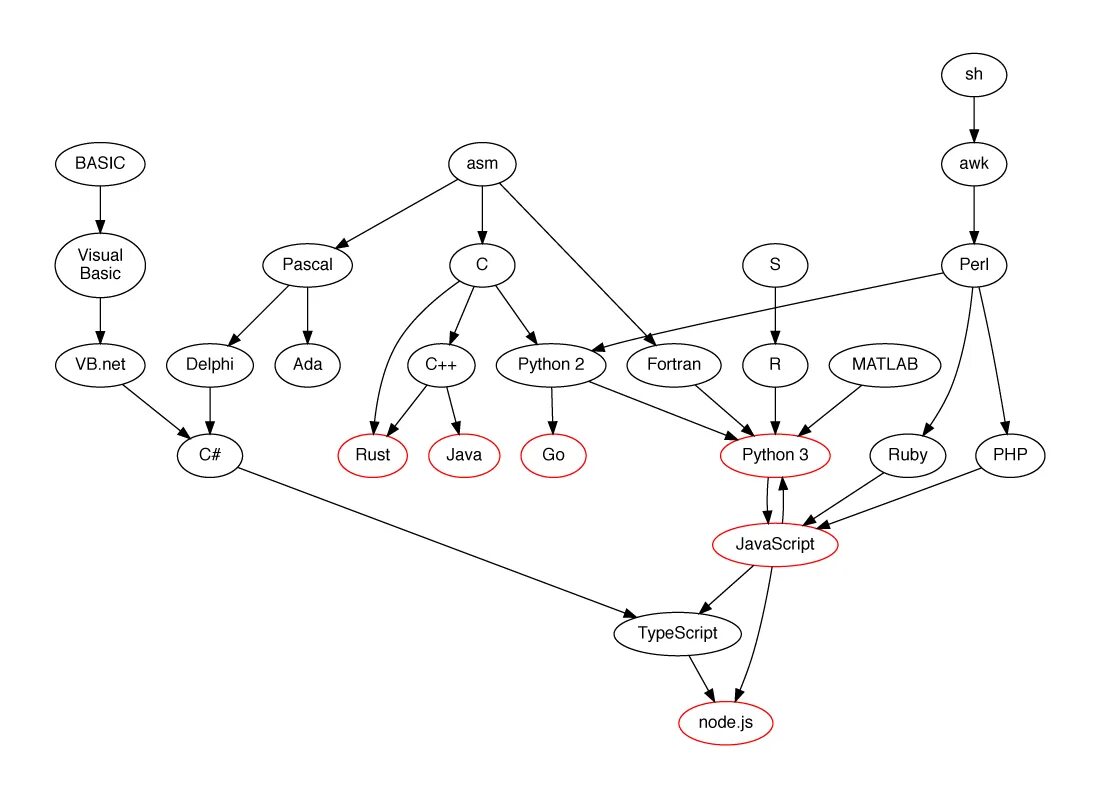
Node migrations