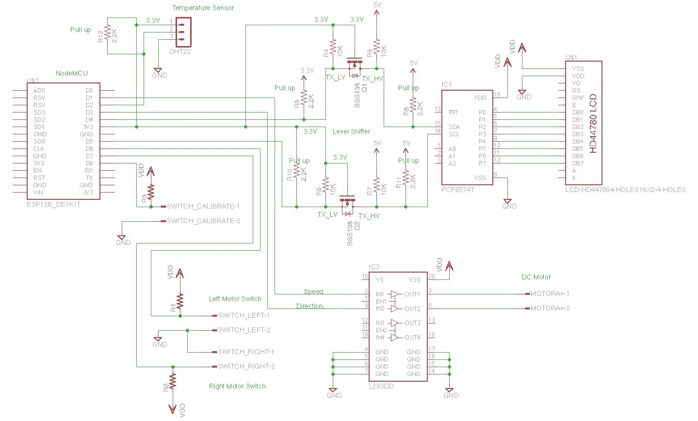
Nodemcu подключение