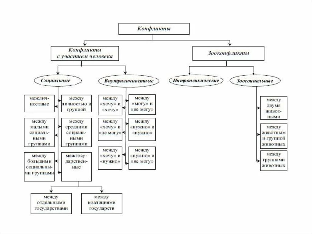
Объедините следующие понятия в классификационную схему