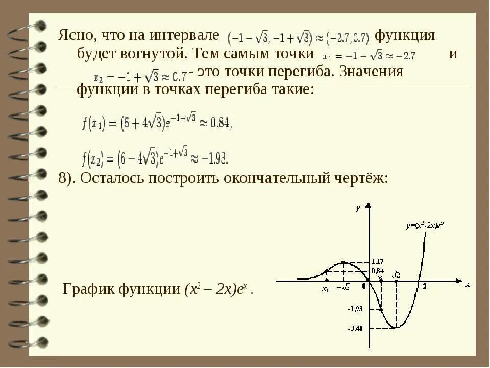
Объем графика функции