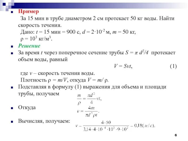
Объемный расход трубы