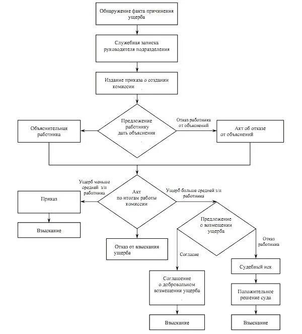
Обнаружение ущерба работодателю