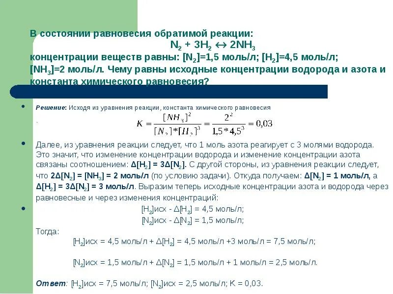
Обратимая реакция n2 o2