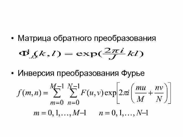
Обратная матрица преобразований