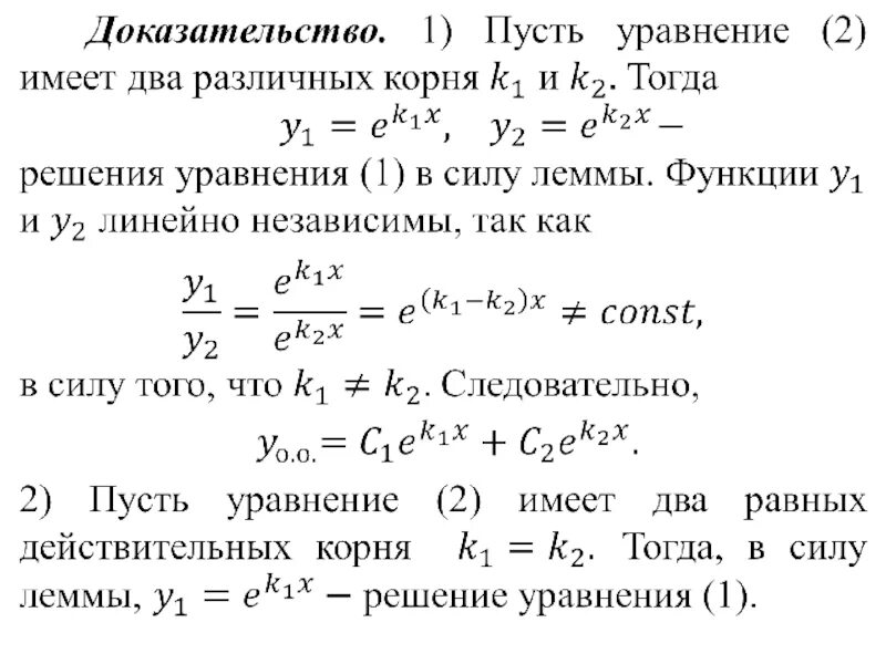
Общее решение однородного дифференциального уравнения