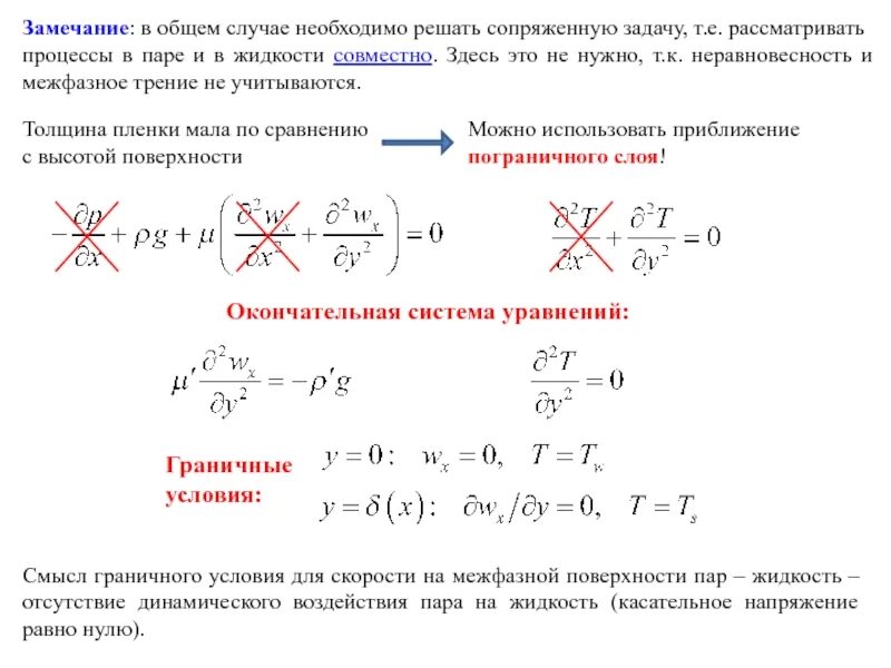
Общем случае в период