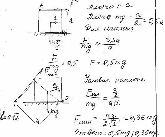
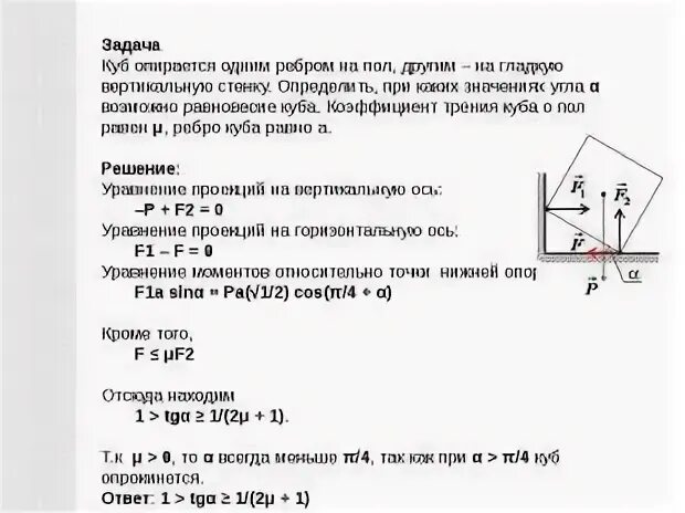
Однородный куб опирается одним