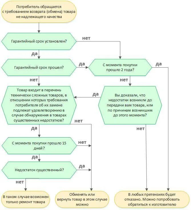
Оформить в течение 5 дней