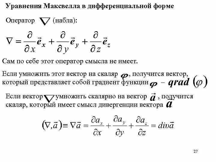
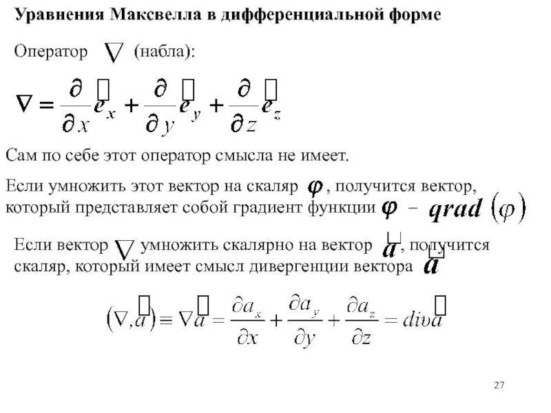
Оператор гамильтона