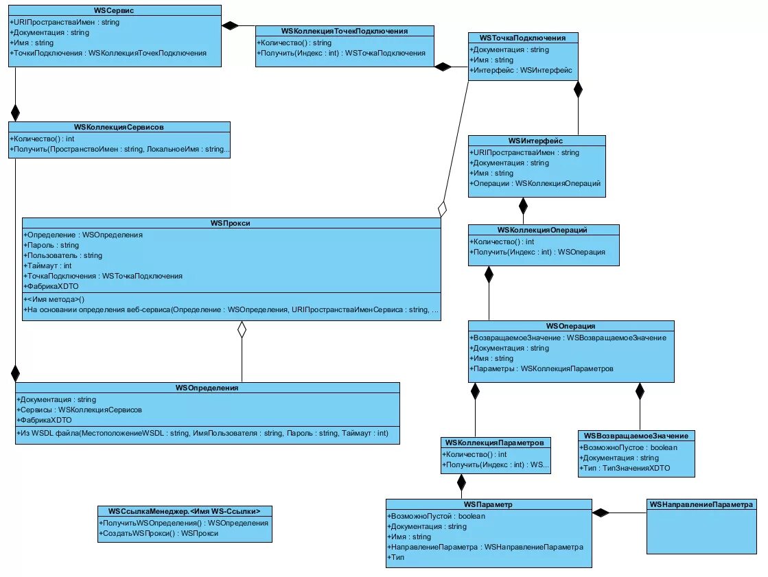
Операции веб сервиса