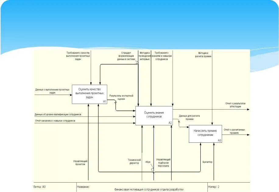
Описание модели как есть