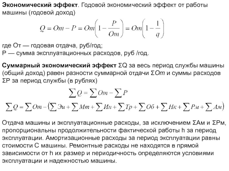
Определение экономического эффекта