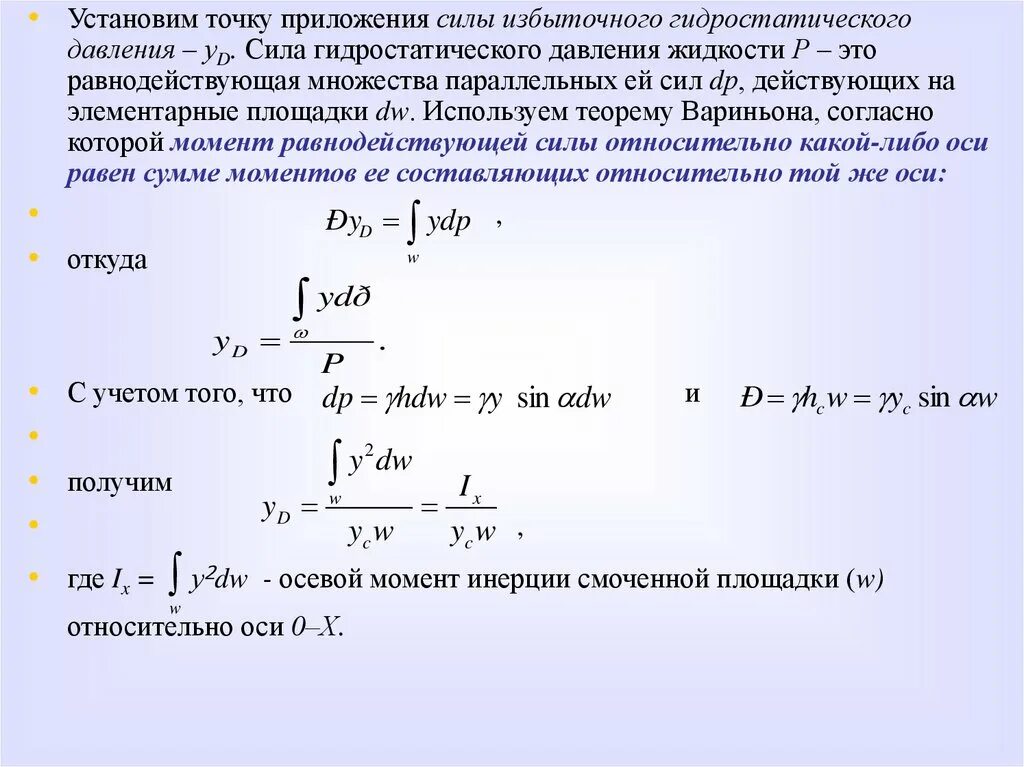
Определение гидростатической плотности