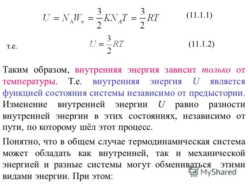
Определение изменения энергии