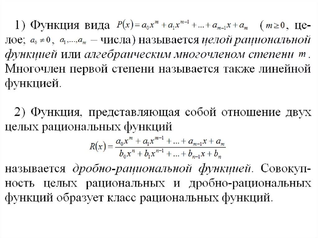
Определение рациональных функций