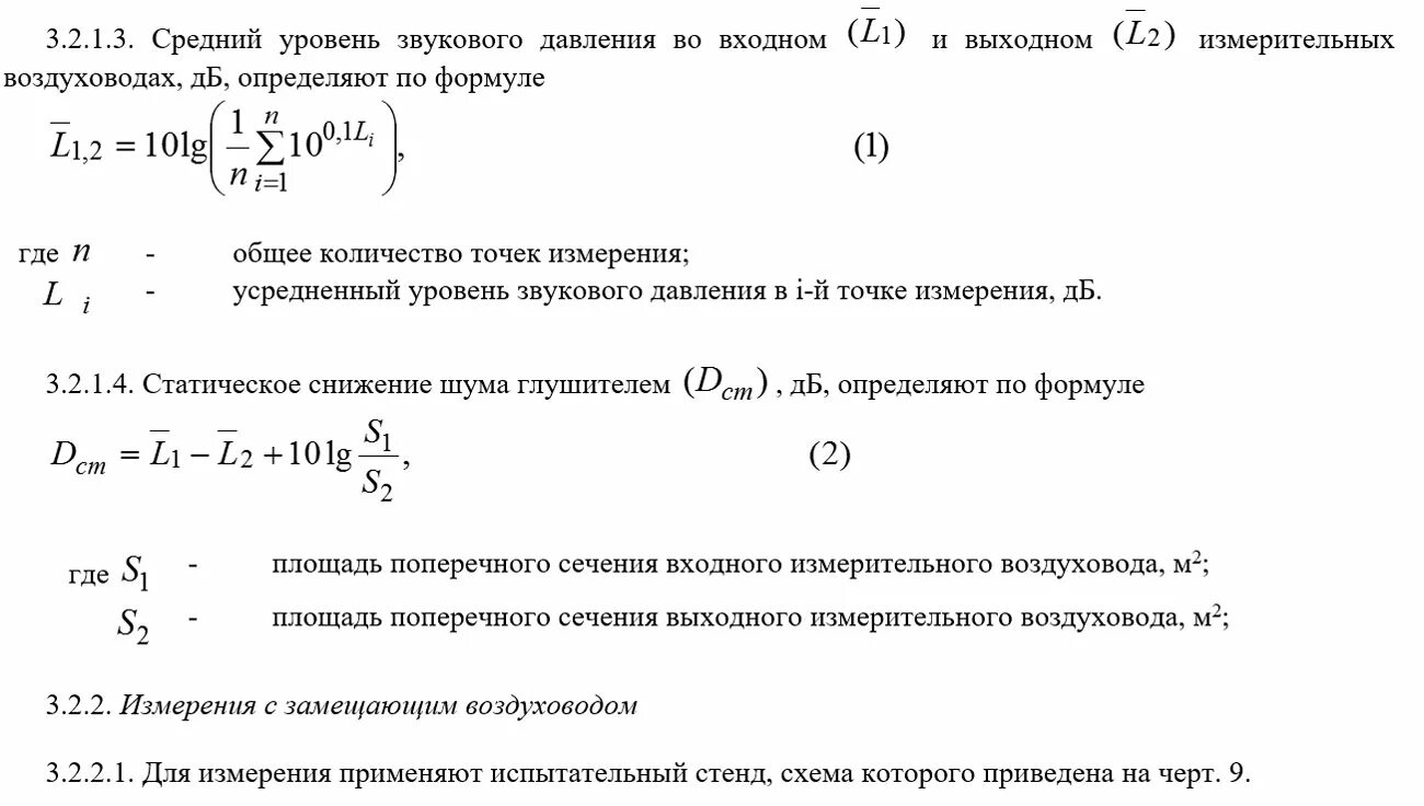
Определение звукового давления