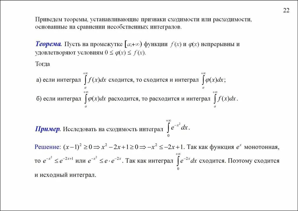
Определенный интеграл функции f x