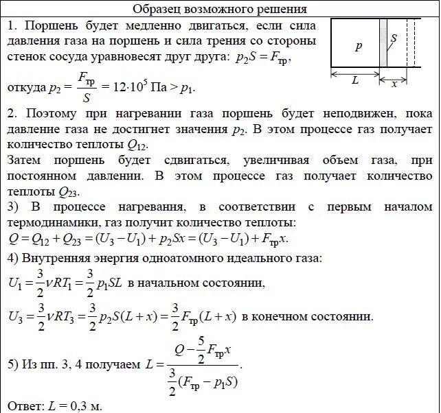
Определите давление одноатомного