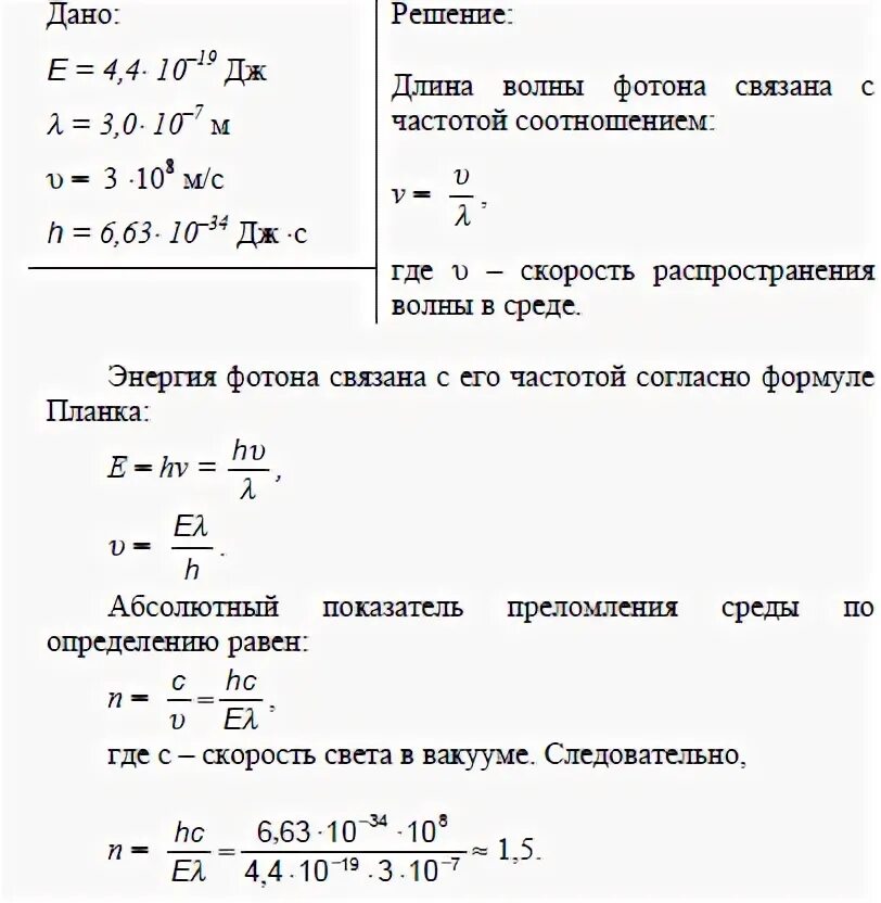
Определите длину волны света которым