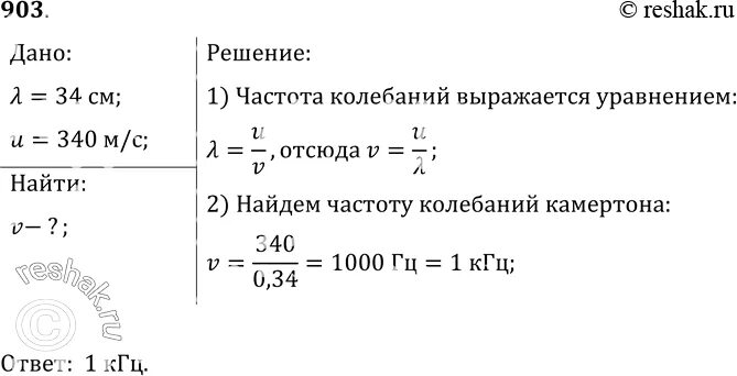
Определите длину звуковой волны которая распространяется