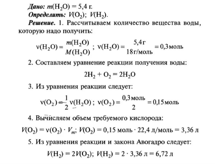
Определите какой объем кислорода