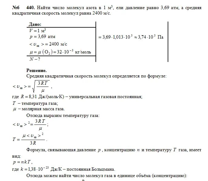
Определите количество азота