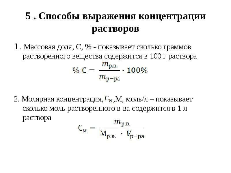
Определите молярную и нормальную концентрацию раствора