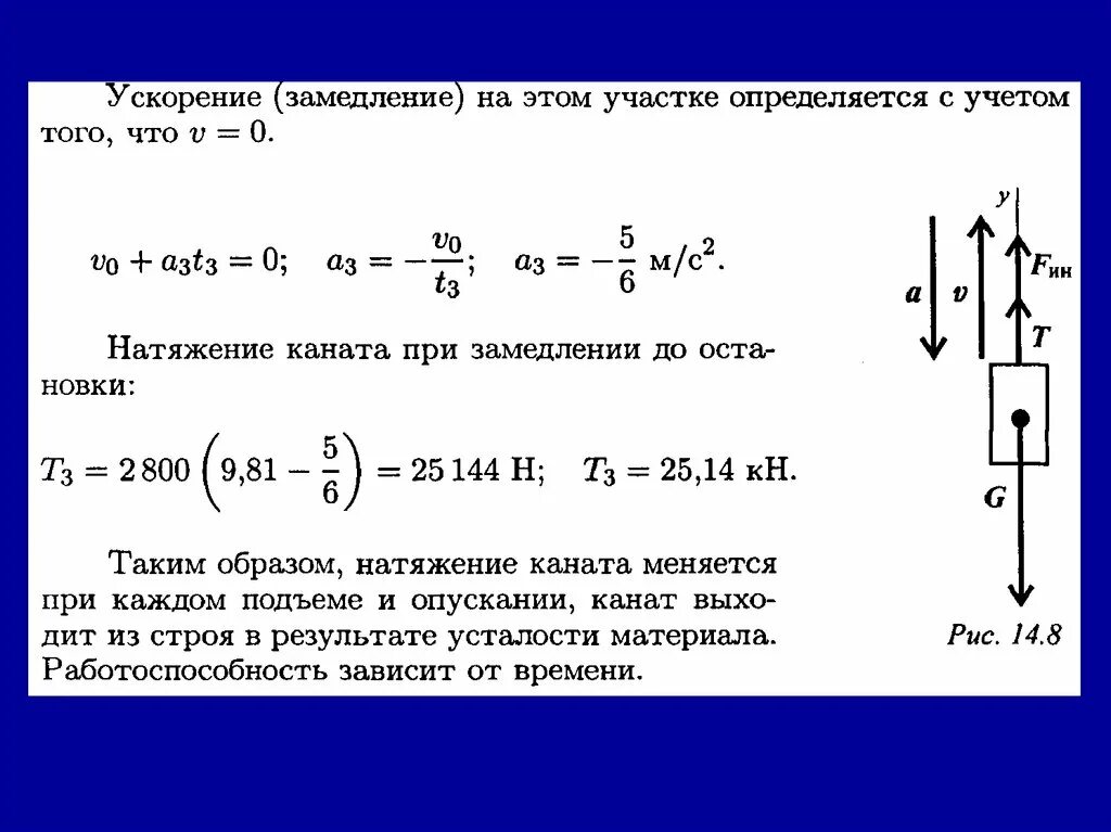
Определите натяжение троса