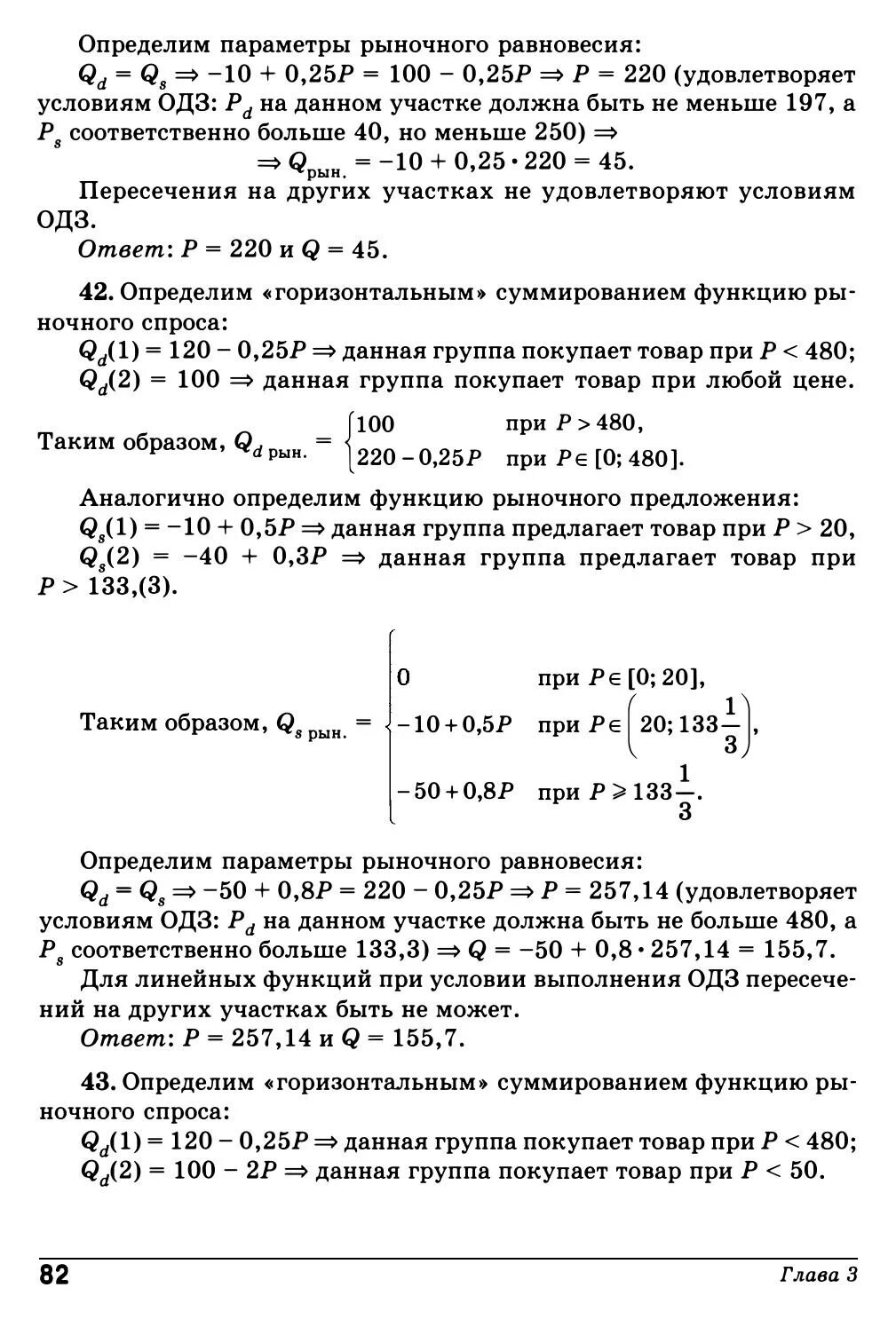
Определите параметры равновесия