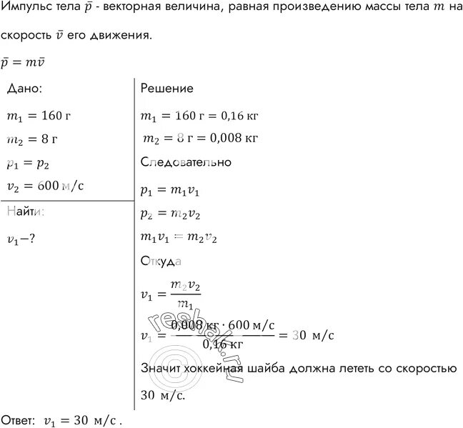
Определите скорость шайбы