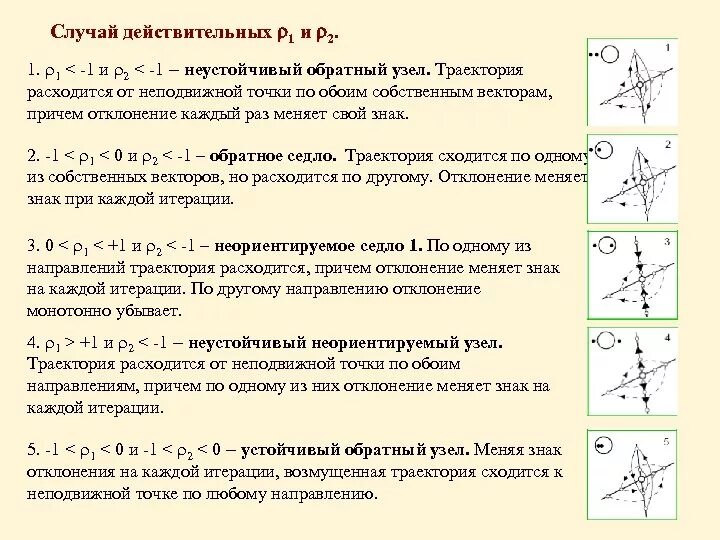
Определите свойства отображения