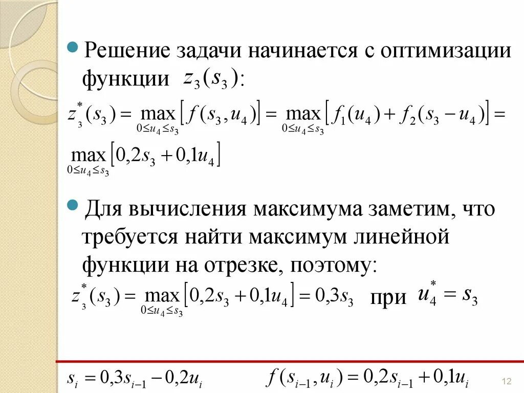
Оптимизация функционалов