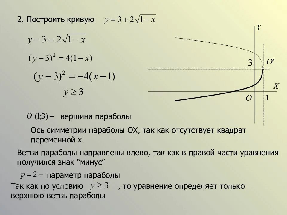
Ось является осью симметрии параболы